กลับมาอีกครั้งกับการจดสิทธิบัตรใบใหม่ของทาง Suzuki โดยในเอกสารชิ้นล่าสุดกว่า 13 ชุดนั้นเป็นเรื่องของเครื่องยนต์เทอร์โบชาร์จเจอร์ที่ดูคลับคล้ายคลับคลาว่าจะเป็นลูกเดียวกับที่พวกเค้าเคยเปิดตัวเมื่อ 2 ปีก่อนที่โตเกียว โดยใช้ชื่อว่า XE7

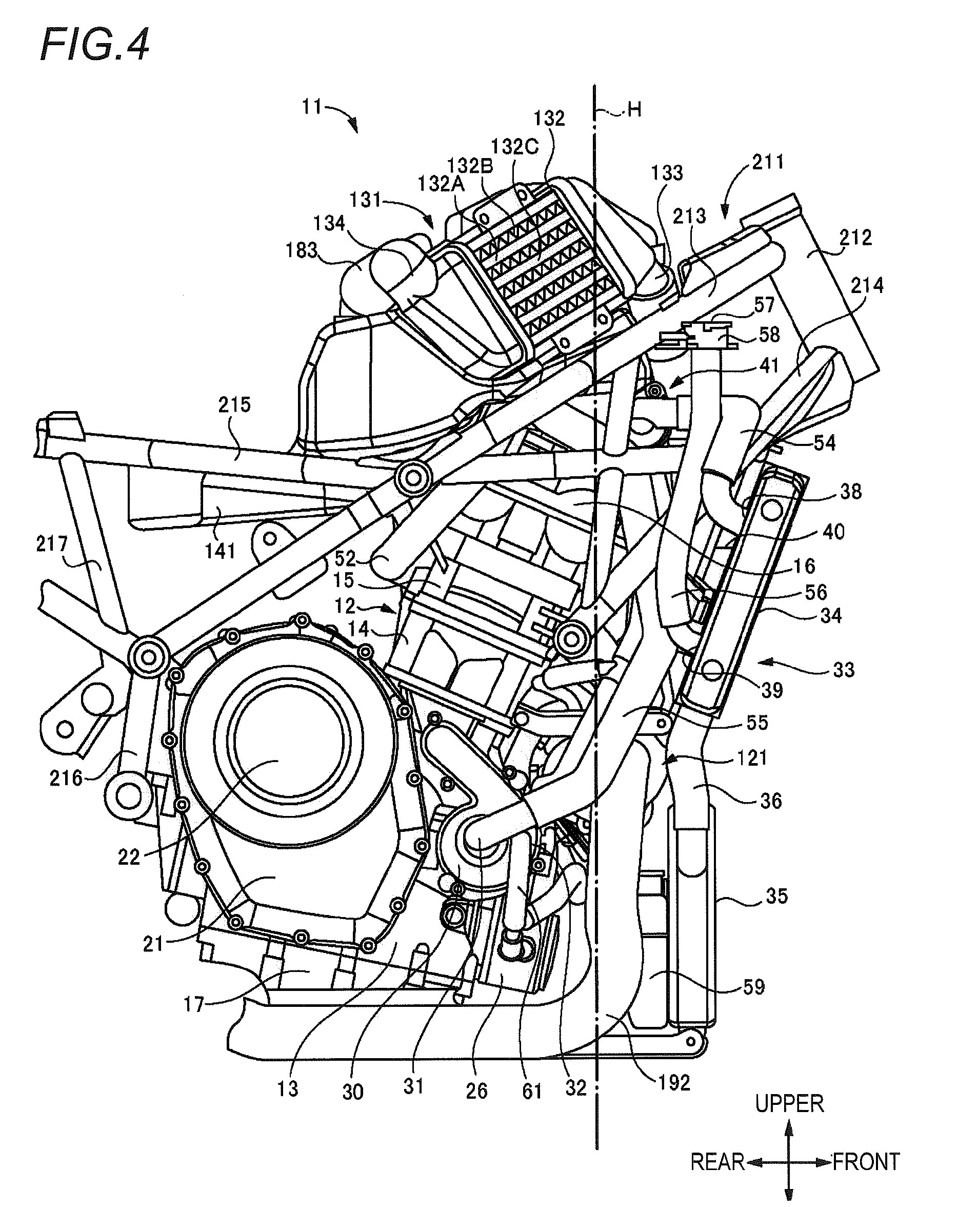
สำหรับใจความสำคัญของเอกสารชุดนี้เป็นเรื่องของระบบหล่อเย็นซะส่วนใหญ่ ซึ่งทาง Suzuki ได้ระบุไว้ว่ามันจะใช้หม้อน้ำถึงสองลูกด้วยกันเพื่อให้เพียงพอกับอุณหภูมิที่เกิดจากการเผาไหม้เนื่องจากมีการอัดอากาศด้วยตัวเทอร์โบชาร์จเจอร์ แม้ว่าจะมีระบบอินเตอร์คูลเลอร์อยู่แล้ว

อย่างไรก็ตามเราก็พบว่ามีอยู่สองสิ่งด้วยกันที่ถูกเปลี่ยนแปลงจากสิทธิบัตรชุดก่อนๆ นั่นก็คือตำแหน่งของอินเตอร์คูลเลอร์ที่ถูกย้ายกลับมาอยู่เหนือฝาสูบอีกครั้งหลังจากที่ก่อนหน้านี้มันเคยถูกออกแบบให้ไปนอนอยู่ด้านหลังเสื้อสูบ

และโครงรถที่ใช้ในการยึดเครื่อง ซึ่งแต่เดิมในรถ Suzuki Recursion ใช้โครงแบบอลูมิเนียมหล่อขึ้นรูป แต่เมื่อเรากลับมามองที่ภาพในสิทธิบัตรใบล่าสุดกลับพบว่ามันคือโครงแบบท่อคู่ (Twinspar) แทนซะอย่างงั้น

อ่านข่าว Suzuki เพิ่มเติมได้ที่นี่
เพื่อนๆ Bikers สามารถติดตามข่าวสารวงการล้อ ได้ทางแฟนเพจ MotoRival ของเราครับ






